1. 核心技术栈
- 后端框架 :Django
- 数据库 :MySQL
- 缓存系统 :Redis(用于商品缓存、库存管理、分布式限流)
- 消息队列 :RabbitMQ(通过Celery实现异步任务处理)
- 异步任务 :Celery(处理非实时性任务,如订单创建、超时检查)
- 支付集成 :支付宝开放平台
- 安全与性能组件 :
- 布隆过滤器(快速过滤无效请求)
- Lua脚本(保证Redis操作原子性)
- 滑动窗口限流(保护系统不被恶意请求攻击)
- 雪花算法(生成分布式唯一ID)
2. 核心模块划分
- 商品模块 :管理秒杀商品信息
- 订单模块 :处理订单创建、支付、取消等
- 支付模块 :集成第三方支付接口
- 任务模块 :处理异步定时任务
- 缓存模块 :管理Redis缓存
- 工具模块 :提供各种工具函数
3. 核心功能设计
3.1 数据模型设计
系统主要包含两个核心数据模型:
SeckillProduct:秒杀商品模型SeckillOrder:秒杀订单模型
3.1.1 秒杀商品 (SeckillProduct)
表名: seckill_products
| 字段名 | 数据类型 | 描述 | 索引 |
|---|---|---|---|
| id | BigAutoField | 商品唯一标识 | 主键 |
| name | CharField(64) | 商品名称 | |
| image | CharField(128) | 商品图片路径 | |
| base_price | DecimalField(10,2) | 原价 | |
| seckill_price | DecimalField(10,2) | 秒杀价 | |
| stock | IntegerField | 秒杀库存 | idx_stock |
| seckill_start_time | DateTimeField | 秒杀开始时间 | idx_status_time |
| seckill_end_time | DateTimeField | 秒杀结束时间 | idx_status_time |
| status | SmallIntegerField | 秒杀状态(0:未开始,1:进行中,2:已结束) | idx_status_time |
| create_time | DateTimeField | 创建时间 | |
| update_time | DateTimeField | 更新时间 |
- idx_status_time : 复合索引 (status, seckill_start_time, seckill_end_time)
- idx_stock : 单字段索引 (stock)
3.1.2 秒杀订单 (SeckillOrder)
表名: seckill_orders
| 字段名 | 数据类型 | 描述 | 索引 |
|---|---|---|---|
| id | BigIntegerField | 订单唯一标识(雪花算法生成) | 主键 |
| user_id | CharField(64) | 用户ID(使用IP地址) | idx_user_create_time |
| goods_id | BigIntegerField | 商品ID | idx_goods_status |
| goods_name | CharField(64) | 商品名称 | |
| seckill_price | DecimalField(10,2) | 秒杀单价 | |
| quantity | SmallIntegerField | 购买数量 | |
| total_amount | DecimalField(10,2) | 订单总金额 | |
| status | SmallIntegerField | 订单状态(0:待支付,1:已支付,2:已取消,3:已完成) | idx_goods_status |
| create_time | DateTimeField | 创建时间 | idx_create_time |
| pay_time | DateTimeField | 支付时间 | |
| cancel_time | DateTimeField | 取消时间 |
- idx_user_create_time : 复合索引 (user_id, create_time)
- idx_goods_status : 复合索引 (goods_id, status)
- idx_create_time : 单字段索引 (create_time)
3.1.3 实体关系
- 一对多关系 : 一个秒杀商品可以对应多个秒杀订单
- 通过 SeckillOrder.goods_id 关联 SeckillProduct.id
3.2 项目整体流程
3.2.1 商品展示
-
商品预热机制
-
系统会提前5分钟将即将开始的秒杀商品加载到Redis
- 减少数据库查询压力,提高响应速度
-
场次设计
-
秒杀活动按时间段(场次)进行,每天分为多个场次
- 用户可以查看不同场次的秒杀商品
3.2.2 秒杀流程
- 限流保护:通过滑动窗口限制用户请求频率
- 商品验证:使用布隆过滤器快速判断商品是否存在
- 库存扣减:使用Lua脚本原子性操作库存
- 订单创建:异步创建订单,不阻塞用户请求
- 支付跳转:引导用户完成支付
3.2.3 异步任务处理
使用Celery处理以下任务:
- 商品预热任务 :提前将商品信息加载到Redis
- 状态更新任务 :定时更新商品秒杀状态
- 订单创建任务 :异步创建订单记录
- 订单超时检查任务 :处理超时未支付的订单
- 库存恢复任务 :订单取消后恢复库存
3.2.4 时序图

4. 高并发优化策略
4.1 多级缓存
- Redis缓存 :商品信息、库存信息预热到Redis
- 本地缓存 :可扩展实现本地缓存减少Redis访问
4.2 防止超卖机制
- Redis Lua脚本 :原子性执行库存检查和扣减
- 数据库乐观锁 :防止多个请求同时修改库存
- 用户限购 :限制每个用户对单个商品的购买次数
4.3 流量削峰
- 限流 :使用滑动窗口算法限制请求频率
- 异步处理 :将订单创建等操作异步化
- 预热机制 :提前加载热点数据
5.4 安全防护
- 布隆过滤器 :快速过滤无效商品ID请求
- 令牌验证 :秒杀成功后生成令牌,防止重复下单
- 幂等性设计 :确保重复请求不会导致错误
5. 关键代码
5.1 秒杀核心逻辑
@sliding_window_limit(threshold=5) # 限流装饰器
@csrf_exempt
def buy(request, product_id):
# 1. 布隆过滤器验证商品ID
# 2. 获取用户标识
# 3. 检查商品状态
# 4. 执行Lua脚本扣减库存
# 5. 生成秒杀令牌
# 6. 异步创建订单
# 7. 返回秒杀结果
5.2 异步订单创建
@shared_task(bind=True, max_retries=3)
def create_seckill_order(self, message):
# 1. 验证秒杀令牌
# 2. 使用乐观锁更新数据库库存
# 3. 创建订单记录
# 4. 发送延迟消息检查订单超时
6. 设计详细
6.1 项目结构
seckill_shop\
├── keys\ # 密钥文件目录
│ ├── alipay_public_key.pem # 支付宝公钥
│ └── app_private_key.pem # 应用私钥
├── manage.py # Django项目管理脚本
├── requirements.txt # 项目依赖列表
├── seckill_shop\ # 主项目配置目录
│ ├── __init__.py
│ ├── __pycache__\
│ ├── asgi.py # ASGI配置
│ ├── celery.py # Celery配置
│ ├── settings.py # Django设置
│ ├── urls.py # 主URL配置
│ └── wsgi.py # WSGI配置
├── shop\ # 主要应用目录
│ ├── __init__.py
│ ├── __pycache__\
│ ├── admin.py # 后台管理配置
│ ├── apps.py # 应用配置
│ ├── models.py # 数据模型定义
│ ├── tasks.py # 异步任务定义
│ ├── tests.py # 测试文件
│ └── views.py # 视图函数
├── static\ # 静态文件目录
│ └── product_img\ # 产品图片
│ └── 扫地机器人.webp
├── templates\ # HTML模板目录
│ ├── index.html # 首页模板
│ ├── orders.html # 订单页面模板
│ └── result.html # 结果页面模板
└── utils\ # 工具类目录
├── __init__.py
├── __pycache__\
├── alipay.py # 支付宝相关工具
├── bloom.py # 布隆过滤器实现
├── cerate_db.py # 数据库创建工具
├── current_slot.py # 当前时间场次工具
├── lua.py # Lua脚本工具
├── rate_limit.py # 速率限制实现
├── snow_flake.py # 雪花算法实现
└── stress_test.py # 压力测试工具
6.2 数据库模型
6.2.1 表设计
from django.db import models
from django.db.models import Index
from utils.snow_flake import Snowflake
# 秒杀商品模型
class SeckillProduct(models.Model):
id = models.BigAutoField(primary_key=True, verbose_name="商品唯一标识")
name = models.CharField(max_length=64, verbose_name="商品名称")
image = models.CharField(max_length=128, default='/product_img/扫地机器人.webp', verbose_name="商品图片路径")
base_price = models.DecimalField(max_digits=10, decimal_places=2, verbose_name="原价")
seckill_price = models.DecimalField(max_digits=10, decimal_places=2, verbose_name="秒杀价")
stock = models.IntegerField(verbose_name="秒杀库存")
seckill_start_time = models.DateTimeField(verbose_name="秒杀开始时间")
seckill_end_time = models.DateTimeField(verbose_name="秒杀结束时间")
status = models.SmallIntegerField(choices=(
(0, '未开始'),
(1, '进行中'),
(2, '已结束')
), default=0, verbose_name="秒杀状态")
create_time = models.DateTimeField(auto_now_add=True, verbose_name="创建时间")
update_time = models.DateTimeField(auto_now=True, verbose_name="更新时间")
class Meta:
db_table = "seckill_products"
indexes = [
Index(fields=['status', 'seckill_start_time', 'seckill_end_time'], name='idx_status_time'),
Index(fields=['stock'], name='idx_stock')
]
# 秒杀订单模型
class SeckillOrder(models.Model):
id = models.BigIntegerField(primary_key=True, default=Snowflake.generate_id_static, verbose_name="订单唯一标识")
user_id = models.CharField(max_length=64, verbose_name="用户ID")
goods_id = models.BigIntegerField(verbose_name="商品ID")
goods_name = models.CharField(max_length=64, verbose_name="商品名称")
seckill_price = models.DecimalField(max_digits=10, decimal_places=2, verbose_name="秒杀单价")
quantity = models.SmallIntegerField(verbose_name="购买数量")
total_amount = models.DecimalField(max_digits=10, decimal_places=2, verbose_name="订单总金额")
status = models.SmallIntegerField(choices=(
(0, '待支付'),
(1, '已支付'),
(2, '已取消'),
(3, '已完成')
), verbose_name="订单状态")
create_time = models.DateTimeField(auto_now_add=True, verbose_name="创建时间")
pay_time = models.DateTimeField(null=True, blank=True, verbose_name="支付时间")
cancel_time = models.DateTimeField(null=True, blank=True, verbose_name="取消时间")
class Meta:
db_table = "seckill_orders"
indexes = [
Index(fields=['user_id', 'create_time'], name='idx_user_create_time'),
Index(fields=['goods_id', 'status'], name='idx_goods_status'),
Index(fields=['create_time'], name='idx_create_time')
]
6.2.2 雪花算法实现
在项目的utils包下,创建snow_flake.py文件
import threading
import time
class Snowflake:
"""
雪花算法实现:生成64位分布式唯一ID
结构:1位符号位 + 41位时间戳 + 5位数据中心ID + 5位机器ID + 12位序列号
"""
# 单例实例
_instance = None
_lock = threading.Lock()
def __new__(cls, *args, **kwargs):
"""确保类只有一个实例"""
with cls._lock:
if not cls._instance:
cls._instance = super(Snowflake, cls).__new__(cls)
return cls._instance
def __init__(self, data_center_id: int = 1, worker_id: int = 1, epoch: int = 1288834974657):
"""
初始化雪花算法生成器
:param data_center_id: 数据中心ID (0-31,5位)
:param worker_id: 机器ID (0-31,5位)
:param epoch: 起始时间戳(毫秒),默认Twitter的起始时间(2010-11-04 01:42:54 UTC)
"""
# 防止重复初始化
if hasattr(self, 'initialized'):
return
# 校验数据中心ID和机器ID范围
if data_center_id < 0 or data_center_id > 31:
raise ValueError("数据中心ID必须在0-31之间")
if worker_id < 0 or worker_id > 31:
raise ValueError("机器ID必须在0-31之间")
self.data_center_id = data_center_id
self.worker_id = worker_id
self.epoch = epoch # 起始时间戳
# 位偏移量定义
self.timestamp_bits = 41
self.data_center_bits = 5
self.worker_bits = 5
self.sequence_bits = 12
# 最大取值计算
self.max_data_center_id = (1 << self.data_center_bits) - 1 # 31
self.max_worker_id = (1 << self.worker_bits) - 1 # 31
self.max_sequence = (1 << self.sequence_bits) - 1 # 4095
# 位偏移量
self.worker_shift = self.sequence_bits # 12
self.data_center_shift = self.sequence_bits + self.worker_bits # 17
self.timestamp_shift = self.data_center_shift + self.data_center_bits # 22
# 状态变量
self.last_timestamp = -1 # 上一次生成ID的时间戳
self.sequence = 0 # 当前毫秒内的序列号
self.lock = threading.Lock() # 线程锁保证并发安全
self.initialized = True
def _get_current_timestamp(self) -> int:
"""获取当前毫秒级时间戳"""
return int(time.time() * 1000)
def generate_id(self) -> int:
"""生成唯一ID"""
with self.lock: # 加锁保证线程安全
current_timestamp = self._get_current_timestamp()
# 处理时钟回拨(当前时间小于上一次生成ID的时间)
if current_timestamp < self.last_timestamp:
raise RuntimeError(
f"时钟回拨异常:当前时间戳({current_timestamp}) < 上一次时间戳({self.last_timestamp})"
)
# 同一毫秒内,序列号自增
if current_timestamp == self.last_timestamp:
self.sequence += 1
# 序列号超出最大值,等待到下一毫秒
if self.sequence > self.max_sequence:
# 循环等待下一毫秒
while current_timestamp <= self.last_timestamp:
current_timestamp = self._get_current_timestamp()
self.sequence = 0 # 重置序列号
else:
# 不同毫秒,重置序列号
self.sequence = 0
# 更新上一次时间戳
self.last_timestamp = current_timestamp
# 组合ID各部分(位运算)
timestamp_part = (current_timestamp - self.epoch) << self.timestamp_shift
data_center_part = self.data_center_id << self.data_center_shift
worker_part = self.worker_id << self.worker_shift
sequence_part = self.sequence
return timestamp_part | data_center_part | worker_part | sequence_part
@classmethod
def generate_id_static(cls) -> int:
"""静态方法,用于模型默认值"""
# 获取或创建单例实例
if not cls._instance:
cls._instance = cls()
return cls._instance.generate_id()
6.3 商品视图
商品页面分为多个场次,每场持续两个小时,根据当前时间,默认加载对应场次商品,对于其他场次的商品实现懒加载。
6.3.1 处理逻辑
-
设计定时任务,每场秒杀商品在开始前五分钟进行预热,加载到Redis中,后续商品数据查询之间访问Redis。
-
根据当前时间判断所处的正在进行中的场次,默认加载当前进行中的场次。
-
根据前端用户点击的场次选项信息,实现对应商品数据的懒加载(优先从缓存中查询商品数据,如果没有则访问数据库然后再缓存到Redis中)。
前端场次按钮点击后应该向商品视图传递场次信息

6.3.2 实现代码
@sliding_window_limit(threshold=5)
def index(request):
time_slots = [8, 10, 12, 14, 16, 18, 20, 22]
current_slot = get_current_slot(datetime.now().hour)
# 判断用户点击场次
slot_param = request.GET.get('slot')
if slot_param:
selected_slot = int(slot_param)
else:
selected_slot = current_slot
# 场次商品集合键
slot_products_key = f"seckill:slot:{selected_slot}:products"
# 从Redis中获取当前场次的商品ID集合
product_ids = redis_client.smembers(slot_products_key)
seckill_products = []
# 如果redis中存在商品
if product_ids:
# 从redis中获取商品详情
for product_id in product_ids:
# 商品键
product_key = f"seckill:product:{product_id.decode()}"
product_data = redis_client.hgetall(product_key)
if product_data:
# 将字节数据转换为Python对象
stock = int(product_data[b'stock'].decode())
# 获取总库存(初始库存)
total_stock = int(product_data.get(b'total_stock', product_data[b'stock']).decode())
# 计算已售百分比
sold_percentage = 0
if total_stock > 0:
sold_percentage = min(100, round((total_stock - stock) / total_stock * 100))
product_info = {
'id': int(product_data[b'id'].decode()),
'name': product_data[b'name'].decode(),
'seckill_price': float(product_data[b'seckill_price'].decode()),
'base_price': float(product_data[b'base_price'].decode()),
'stock': stock,
'total_stock': total_stock,
'sold_percentage': sold_percentage,
'status': int(product_data[b'status'].decode()),
'image': '/product_img/扫地机器人.webp', # 默认图片
'seckill_start_time': datetime.fromisoformat(product_data[b'seckill_start_time'].decode()),
'seckill_end_time': datetime.fromisoformat(product_data[b'seckill_end_time'].decode())
}
seckill_products.append(product_info)
else:
# Redis中没有缓存,从数据库获取并缓存
now = datetime.now()
start_time = timezone.make_aware(datetime(now.year, now.month, now.day, selected_slot, 0, 0))
db_products = SeckillProduct.objects.filter(seckill_start_time=start_time)
# 将数据库商品添加到列表并缓存到Redis
for product in db_products:
# 为每个商品添加销售进度信息
product.total_stock = product.stock # 初始库存等于当前库存
product.sold_percentage = 0 # 初始已售百分比为0
seckill_products.append(product)
# 缓存商品信息到Redis
product_key = f"seckill:product:{product.id}"
product_data = {
"id": product.id,
"name": product.name,
"seckill_price": str(product.seckill_price),
"base_price": str(product.base_price),
"stock": product.stock,
"total_stock": product.stock, # 保存初始库存用于计算销售进度
"status": product.status,
"seckill_start_time": product.seckill_start_time.isoformat() if product.seckill_start_time else "",
"seckill_end_time": product.seckill_end_time.isoformat() if product.seckill_end_time else ""
}
redis_client.hset(product_key, mapping=product_data)
# 为商品键设置2.5小时过期时间
redis_client.expire(product_key, 9000)
# 缓存库存键
stock_key = f"seckill:stock:{product.id}"
redis_client.set(stock_key, product.stock)
redis_client.expire(stock_key, 9000)
# 将商品ID添加到场次集合中
redis_client.sadd(slot_products_key, product.id)
# 设置场次商品集合的过期时间为2.5小时
redis_client.expire(slot_products_key, 9000)
return render(request, "index.html", {
"seckill_products": seckill_products,
"time_slots": time_slots,
"selected_slot": selected_slot
})
6.4 抢购视图
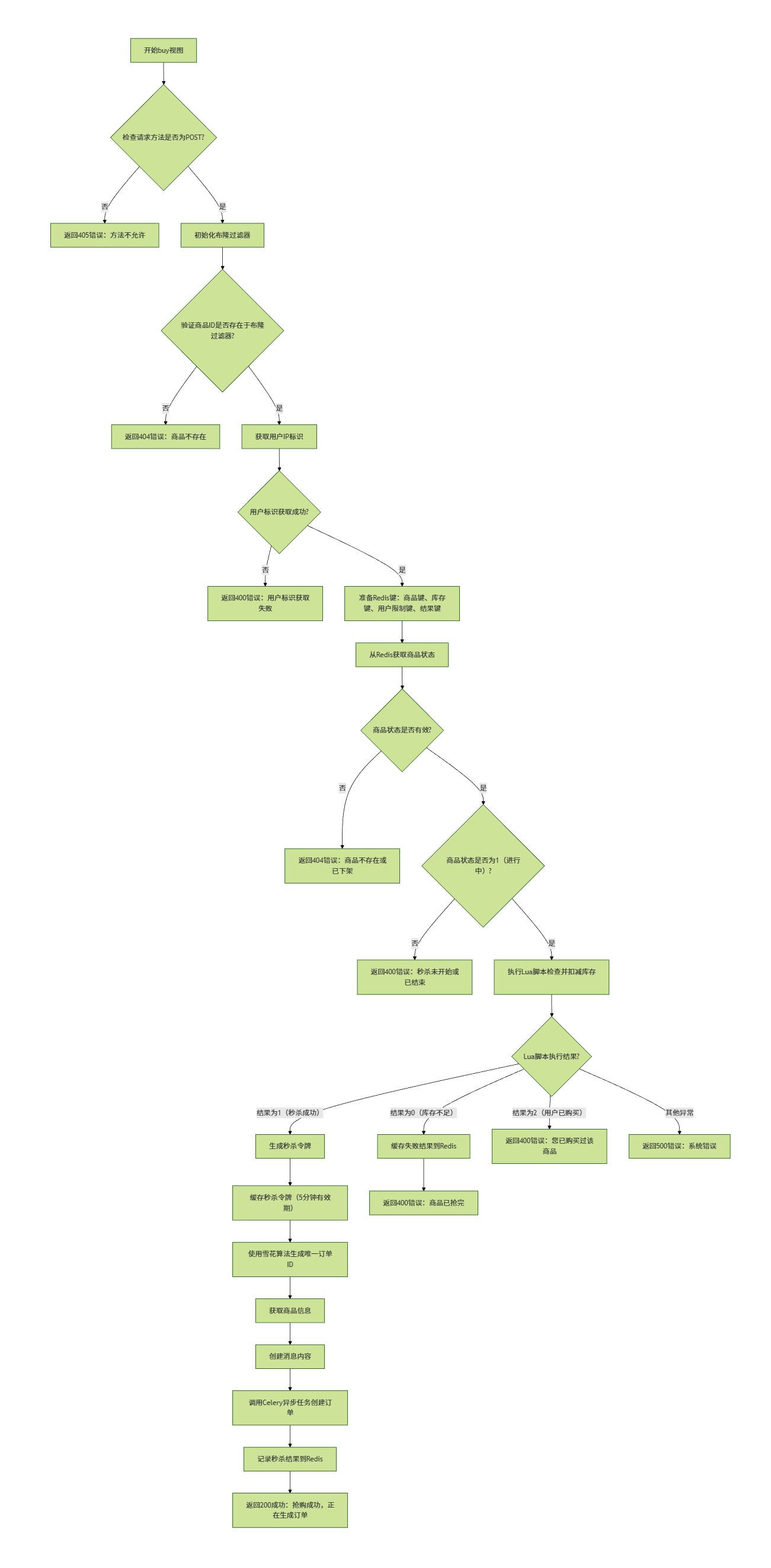
6.4.1 处理逻辑
- 用户点击抢购按钮后,首先进行检验:
- 拦截非POST请求
- 使用布隆过滤器过滤不存在的商品,避免缓存穿透
- 获取用户表示进行限购
- 从redis中获取商品状态信息
- 执行Lua脚本,实现库存原子性扣减
- 使用Celery+RabbitMQ异步创建订单

6.4.2 实现代码
@sliding_window_limit(threshold=5)
def buy(request, product_id):
if request.method != "POST":
return render(request, "result.html", {"code": 405, "msg": "方法不允许"})
# 初始化布隆过滤器
init_bloom_filter()
# 验证商品ID是否存在
if not product_bloom.contains(product_id):
return render(request, "result.html", {"code": 404, "msg": "商品不存在"})
# 获取用户ip标识用于购物限量
user_id = request.META.get('HTTP_X_FORWARDED_FOR', '127.0.0.1')
if not user_id:
return render(request, "result.html", {"code": 400, "msg": "用户标识获取失败"})
product_key = f"seckill:product:{product_id}" # 商品键
stock_key = f"seckill:stock:{product_id}" # 库存键
user_limit_key = f"seckill:user_limit:{product_id}" # 记录已购买用户
result_key = f"seckill:result:{user_id}:{product_id}" # 秒杀结果缓存
# 检查商品状态
try:
# 从Redis获取状态
status = redis_client.hget(product_key, "status")
if status is None:
# 如果Redis中没有找到状态,可能是商品不存在或者缓存过期
return render(request, "result.html", {"code": 404, "msg": "商品不存在或已下架"})
if int(status) != 1:
return render(request, "result.html", {"code": 400, "msg": "秒杀未开始或已结束"})
except SeckillProduct.DoesNotExist:
return render(request, "result.html", {"code": 404, "msg": "商品不存在"})
# 执行Lua脚本,检查并扣减库存
try:
# 执行Lua脚本
result = redis_client.eval(
STOCK_DECR_SCRIPT,
3, # 键的数量
stock_key, product_key, user_limit_key, # 三个KEYS参数
user_id # ARGV参数
)
# 秒杀成功
if result == 1:
# 生成秒杀令牌
timestamp = int(time.time() * 1000)
token_data = f"{user_id}:{product_id}:{timestamp}:{settings.SECRET_KEY}"
seckill_token = hashlib.md5(token_data.encode()).hexdigest()
# 缓存秒杀令牌,用于订单创建时验证
token_key = f"seckill:token:{seckill_token}"
token_value = json.dumps({
"user_id": user_id,
"product_id": product_id,
"timestamp": timestamp
})
redis_client.setex(token_key, 300, token_value) # 令牌5分钟内有效
# 生成唯一订单ID
order_id = snowflake.generate_id()
# 获取商品信息
product_data = redis_client.hgetall(product_key)
product_info = {
"id": product_id,
"name": product_data[b"name"].decode(),
"seckill_price": float(product_data[b"seckill_price"].decode())
}
# 创建消息内容,包含用户ID、商品ID、秒杀令牌
message = {
"order_id": order_id,
"user_id": user_id,
"product_id": product_id,
"seckill_token": seckill_token,
"product_info": product_info
}
# 调用Celery异步任务,通过RabbitMQ发送消息
create_seckill_order.delay(message=message)
# 记录秒杀结果(供前端轮询)
redis_client.setex(result_key, 300, json.dumps({
"success": True,
"order_id": order_id
}))
return render(request, "result.html", {
"code": 200,
"msg": "抢购成功,正在生成订单...",
"order_id": order_id
})
# 库存不足
elif result == 0:
redis_client.setex(result_key, 60, json.dumps({"success": False, "msg": "商品已抢完"}))
return render(request, "result.html", {"code": 400, "msg": "商品已抢完"})
# 用户已购买
elif result == 2:
return render(request, "result.html", {"code": 400, "msg": "您已购买过该商品"})
except Exception as e:
return render(request, "result.html", {"code": 500, "msg": f"系统错误:{str(e)}"})
异步任务:
@shared_task(bind=True, max_retries=3)
def create_seckill_order(self, message):
"""
从RabbitMQ拉取消息,异步创建秒杀订单
包含秒杀令牌验证和乐观锁防超卖
"""
try:
# 解包消息内容
order_id = message['order_id']
user_id = message['user_id']
product_id = message['product_id']
seckill_token = message['seckill_token']
product_info = message['product_info']
# 1. 验证秒杀令牌
redis_client = django_redis.get_redis_connection("default")
token_key = f"seckill:token:{seckill_token}"
token_data = redis_client.get(token_key)
if not token_data:
raise ValueError(f"无效或过期的秒杀令牌: {seckill_token}")
token_info = json.loads(token_data)
# 验证令牌中的用户ID和商品ID是否匹配
if token_info['user_id'] != user_id or token_info['product_id'] != product_id:
raise ValueError(f"秒杀令牌验证失败: 用户ID或商品ID不匹配")
# 验证通过后删除令牌,防止重复使用
redis_client.delete(token_key)
# 2. 使用乐观锁更新数据库库存并创建订单
# 获取商品信息并检查库存
product = SeckillProduct.objects.get(id=product_id)
# 乐观锁实现:检查库存是否足够,足够则更新
if product.stock > 0:
# 使用F表达式和update_fields实现乐观锁
# 只有当stock大于0且在update期间未被其他进程修改时才会成功
updated_count = SeckillProduct.objects.filter(
id=product_id,
stock__gt=0 # 确保库存大于0
).update(
stock=F('stock') - 1,
update_time=timezone.now()
)
# 检查更新是否成功
if updated_count == 0:
# 乐观锁失败,说明库存已被其他请求消耗
# 回滚Redis中的库存
redis_client.incr(f"seckill:stock:{product_id}")
raise ValueError(f"乐观锁失败,库存已不足: {product_id}")
# 3. 创建订单
order = SeckillOrder(
id=order_id,
user_id=user_id,
goods_id=product_id,
goods_name=product_info["name"],
seckill_price=product_info["seckill_price"],
quantity=1,
total_amount=product_info["seckill_price"],
status=0 # 待支付
)
order.save()
print(f"订单创建成功: {order_id}, 商品: {product_info['name']}")
# 发送延迟消息到RabbitMQ,5分钟后检查订单状态
order_timeout_check.apply_async(
args=[order_id, product_id, user_id],
countdown=300 # 5分钟后执行
)
return f"订单创建成功: {order_id}"
else:
# 库存不足,回滚Redis中的库存
redis_client.incr(f"seckill:stock:{product_id}")
raise ValueError(f"库存不足,无法创建订单: {product_id}")
except SeckillProduct.DoesNotExist:
raise ValueError(f"商品不存在: {product_id}")
except Exception as e:
# 失败重试(最多3次)
if self.request.retries < self.max_retries:
print(f"订单创建失败,将重试: {order_id}, 错误: {str(e)}")
return self.retry(exc=e, countdown=2)
# 重试失败后回滚库存
try:
redis_client = django_redis.get_redis_connection("default")
redis_client.incr(f"seckill:stock:{product_id}")
print(f"重试失败,已回滚库存: {product_id}")
except Exception as rollback_error:
print(f"回滚库存失败: {rollback_error}")
raise e
7. 其它
- 本项目支付功能使用了支付宝接口,详细请见:支付宝沙箱保姆级教程!以Django框架为例_python对接之支付宝支付-CSDN博客。
- 使用延迟消息实现订单超时取消功能,具体可见项目源码中的
tasks.order_timeout_check。 - 如果使用Windows环境开发时,Celery遇到
PermissionError: [WinError 5] 拒绝访问问题,可以使用eventlet作为并发池解决。
# 1. 安装eventlet
pip install eventlet
# 2. 使用eventlet启动Celery worker
celery -A redis_shop_demo worker --loglevel=info -P eventlet
# 3. 在另一个终端启动Celery Beat
celery -A redis_shop_demo beat --loglevel=info
- 项目使用到了内网穿透工具,Redis,Celery,RabbitMQ等,项目运行前要确保一下工具以及中间件处于运行状态。
# 1. 开启内网穿透 (用于支付宝接口)
# 2. 启动redis服务 (商品数据缓存以及结果后端)
# 3. 启动RabbitMQ服务 (消息列队异步创建订单)
# 4. 启动Celery worker以及Celery beat (定时任务)
- RabbitMQ管理页面:http://localhost:15672,默认账号密码:
guest/guest。 - redis以及RabbitMQ需要去官网下载安装,下载RabbitMQ前需要安装前置:Erlang。
- 配置Celery时需要在项目包下的
__init__.py中注册,确保项目启动时被加载。
from .celery import app as celery_app
__all__ = ('celery_app',)
utils包下的create_db.py文件用于批量创建商品数据,可用于测试。stress_test.py文件用于简单的并发测试,使用时需要手动修改请求商品id范围。- 项目源码:https://github.com/bird-six/seckill_shop
- 欢迎各位指正,感谢阅读。
发表评论