文章
基于LangChain、LangGraph的智能简历筛选系统设计

基于LangChain、LangGraph的智能简历筛选系统设计

智能简历筛选系统 1. 项目概述 1.1 项目简介 这是一个基于大语言模型 (LLM) 和 Agent 工作流 的智能简历筛选系统,能够自动化完成以下任务: 📧 从邮箱自动获取简历附件 📄 ...

AgentScope基础学习

AgentScope基础学习

AgentScope AgentScope 是阿里巴巴通义实验室开源的企业级多智能体开发框架,核心理念是 "build and run agents you can see, understan...

hello-agent中的AutoGen学习以及案例实践

hello-agent中的AutoGen学习以及案例实践

hello-agent中的AutoGen学习以及案例实践 1.概念介绍 AutoGen 是微软推出的一个开源的多智能体(Multi-Agent)框架,全程采用异步架构(基于 Python 的 a...

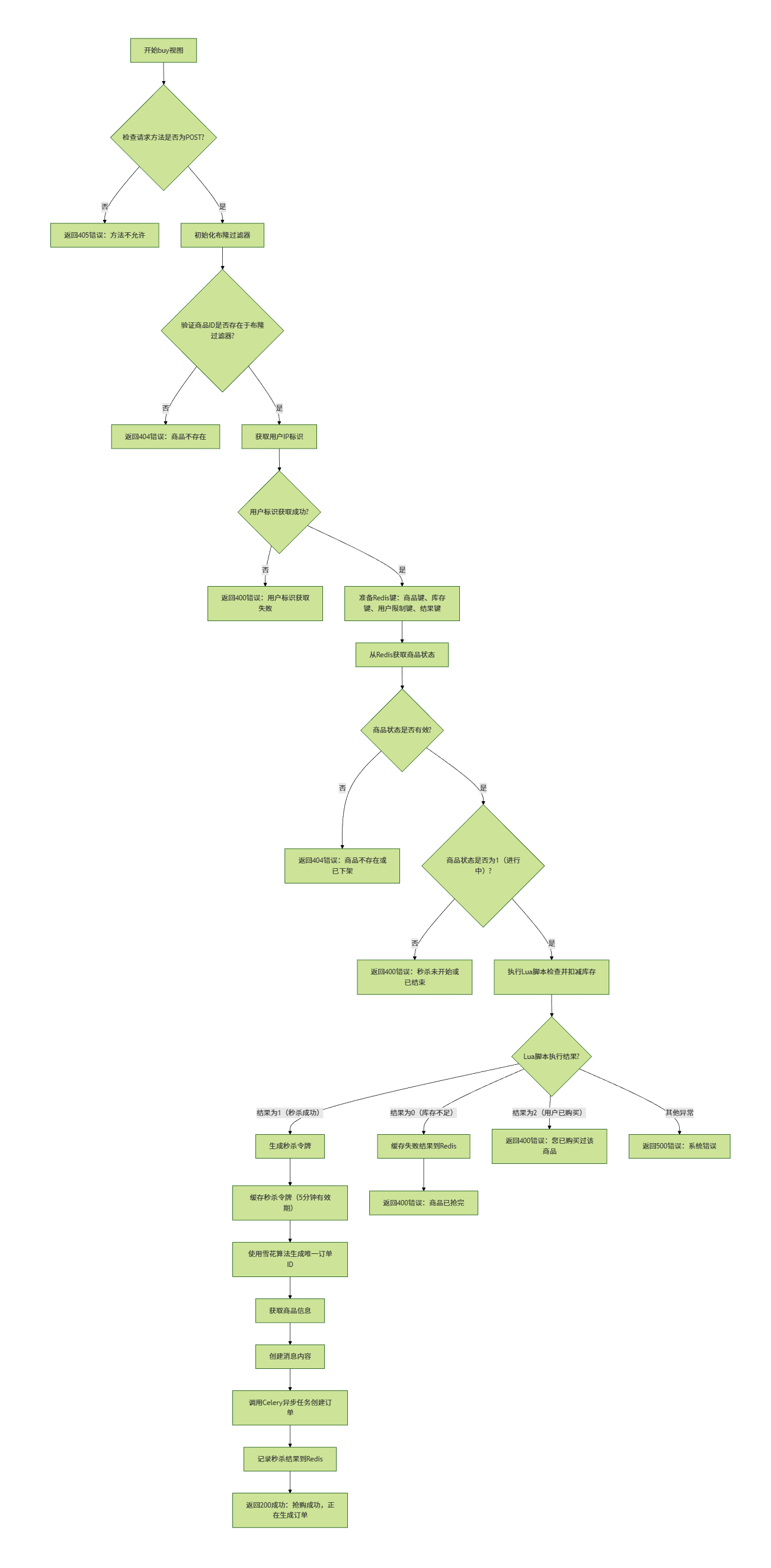
高并发秒杀系统设计实践

高并发秒杀系统设计实践

1. 核心技术栈 后端框架 :Django 数据库 :MySQL 缓存系统 :Redis(用于商品缓存、库存管理、分布式限流) 消息队列 :RabbitMQ(通过Celery实现异步任务处理)...

django-redis使用

django-redis使用

django-redis使用 1. 安装 安装: cmd pip install django-redis 2. 配置 在 Django 项目的 settings.py 中配置缓存后端为 Red...

支付宝沙箱测试保姆级教程

支付宝沙箱测试保姆级教程

支付宝沙箱以Django框架为例 在电商平台的开发阶段,在确认订单后的支付跳转不需要接入真实的支付接口,更推荐使用支付平台的沙箱环境或模拟支付流程来完成功能开发和测试。开发阶段功能尚未稳定,直接...